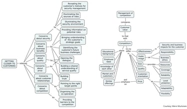
Competition Management
We can analyse how the strengths of your competitors if matched and weaknessess cherished in no-added value if possible can be a game changer strategy. Further it can be extended to understanding and mapping customer’s need and expectation through interaction, and if that gap whether it be in quality or price or interaction or experience as a whole is met, then its managed


Amen Management Consulting AMX
Tailored solutions for your business needs.
Copyright © 2025 AMX. All rights reserved.
Contact Us | Services | Careers | Sitemap | Refunds | Privacy Policy | Terms of Use | About Us | Quality Policy | Industries | Cookie Policy | Accessibilty | Blog | Our ESG | Store | Newsletter | Sustainability | Racial Equity, Justice, Inclusion & Diversity | Complaints
Join AMX
